Engineering Design Process Models

Several different models have been developed in efforts to help communicate the engineering design process. This is only a small sampling of the many different models that describe engineering design. Browse LinkEngineering's resource collection on engineering design for links to other models, research, reports, and other information about the process.


The Massachusetts Department of Education is credited with producing the first state-level standards that included engineering-related learning expectations for K-12 students. Their model of the engineering design process included eight steps in a repeating loop.

A description of this model is contained in the Massachusetts Science and Technology/Engineering Curriculum Framework, which is available online at that state’s Department of Education website.


Engineering Design: EiEEngineering Is Elementary (EiE) is a program developed by the Museum of Science, Boston, to teach engineering to students in elementary school. Their model of the engineering design process uses simple terms to define 5 steps.

The EiE model is a cycle, with no explicit starting or end point. Their program encourages students to work through all five steps, but they recognize that engineers can jump between steps or work on just one or two steps before passing their work on to another team.

More about the EiE model of the engineering design process can be found on their website.


Engineering Design: NCETENational Center for Engineering and Technology Education (NCETE) researchers elaborated on the Massachusetts model to emphasize the nonlinear nature of engineering design. This model emphasizes how designers may to jump back and forth between some steps and possibly skip other entirely.

Read a detailed discussion of this and other ways of thinking about engineering design in Section 2 of NCETE’s Dig Deeper - Incorporating Engineering Design Challenges into STEM Courses.


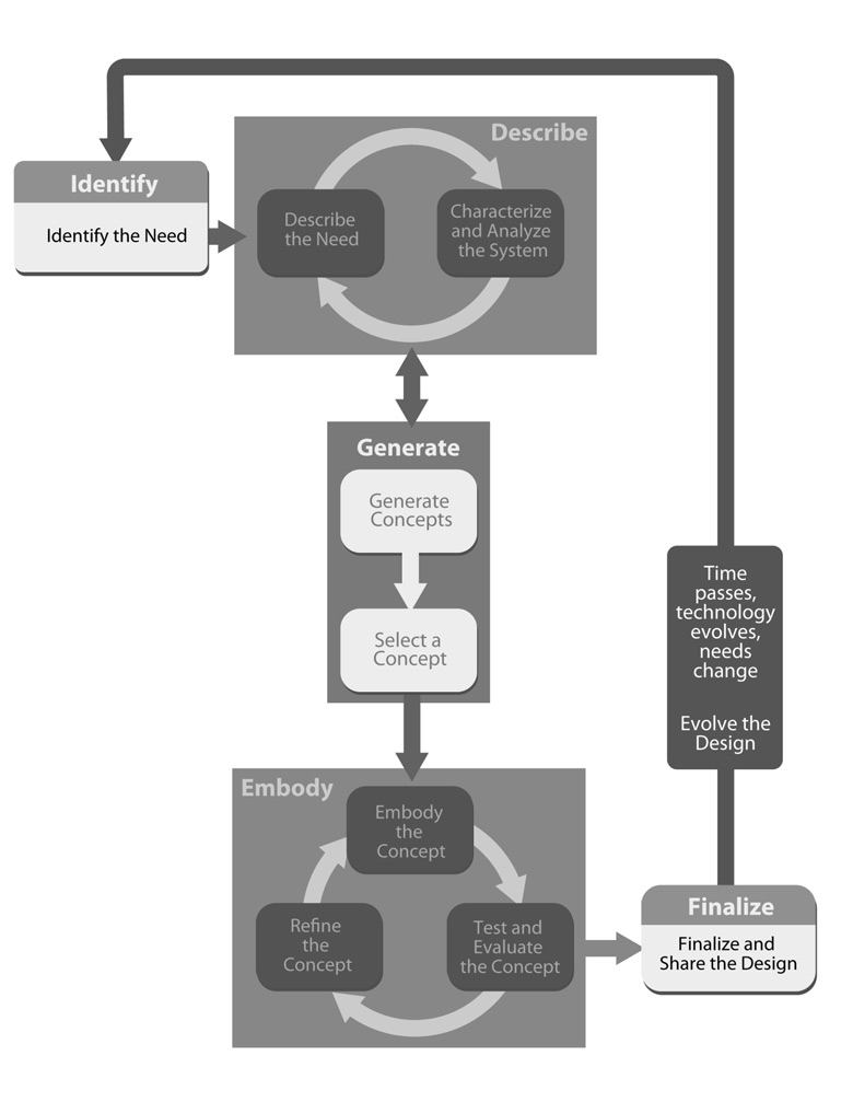
Engineering design process diagram developed by UTeachEngineering projectThe UTeach Engineering project at the University of Texas looked at 11 different models of the engineering design to develop their multi-level representation of the process.

In this model five “super-steps” provide a simple, high-level view of the process: identify, describe, generate, embody, and finalize. Some steps are broken down further into tasks or loops. In addition, this model recognizes that solutions are not final, and that designs will need to evolve over time.

Read about this model and its development in a paper written by UTeach Engingeering staff and published in the 2012 Annual Conference Proceedings of the American Society for Engineering Education.


Engineering design process diagram developed for Next Generation Science StandardsThe Next Generation Science Standards (NGSS) include engineering design as one of 12 disciplinary core ideas that all students should learn before graduating from grade 12. This is the most general model of engineering design and identifies three phases that encompass all the ideas in more complex models.

The NGSS created 4 slightly different versions of this model for grades K-2, 3-5, 6-8, and 9-12. The K-2 version, for example, describes the Define phase as one where students “Identify situations that people want to change as problems that can be solved through engineering.”

Read a detailed discussion of this model of engineering design in Appendix I of the final NGSS. It is available in PDF format from the Next Generation Science Standards website.